UW Club Reopening

The University of Washington Club Reopening project aims to transform the building into an attractive and inviting place for each group of campus visitors: students, faculty, community, and businesses, while providing a comfortable, sustainable, and inspiring environment that stimulates research, innovation, and collaboration with allied industries.

Revamping the club into an experimental community center that incorporates a flexible planning framework, connects the campus internally and with its broader context to encourage collaboration and practical experience, and introduces more sustainability features is a response to the latest trends in education and future campus development plans.

Context and Design Intent

Program Adjustment

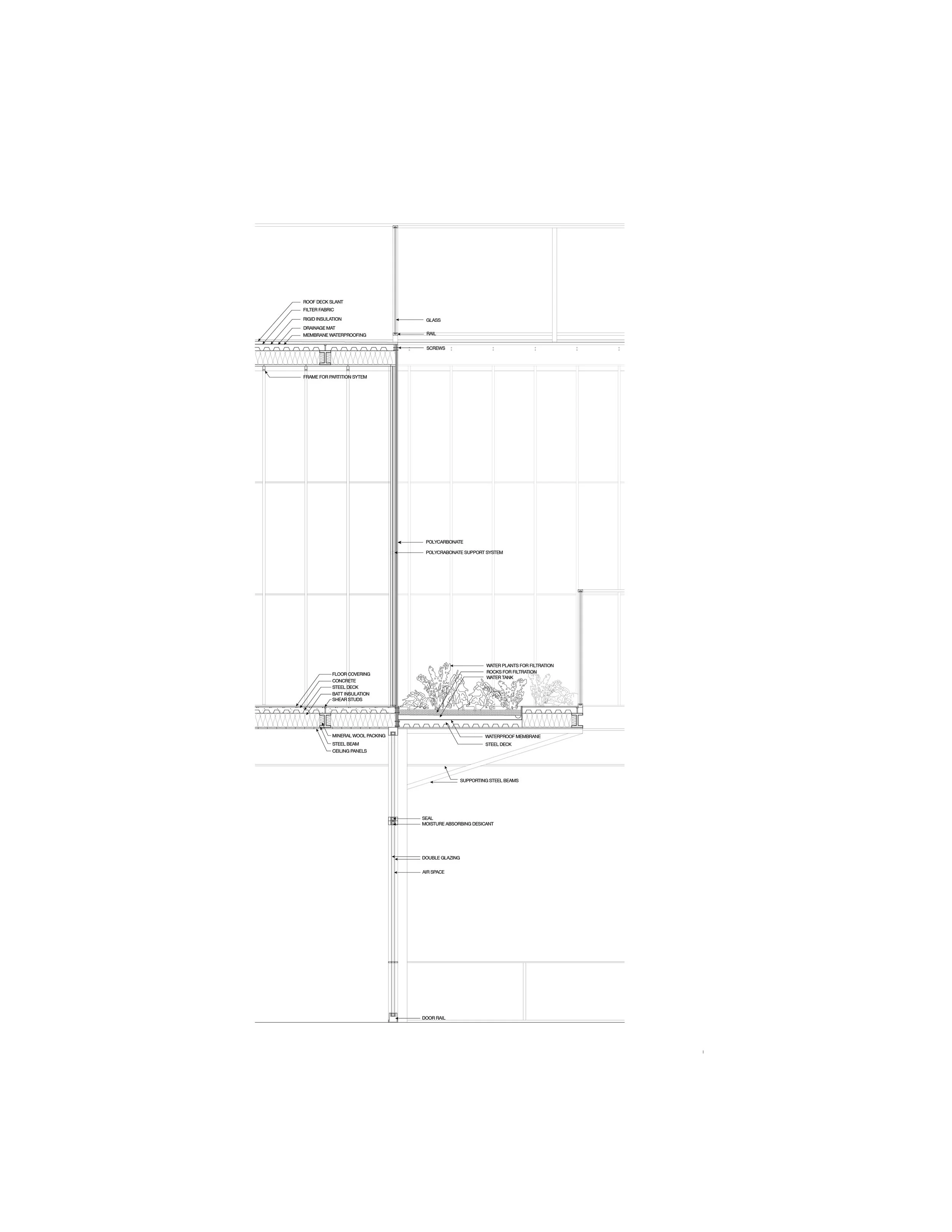
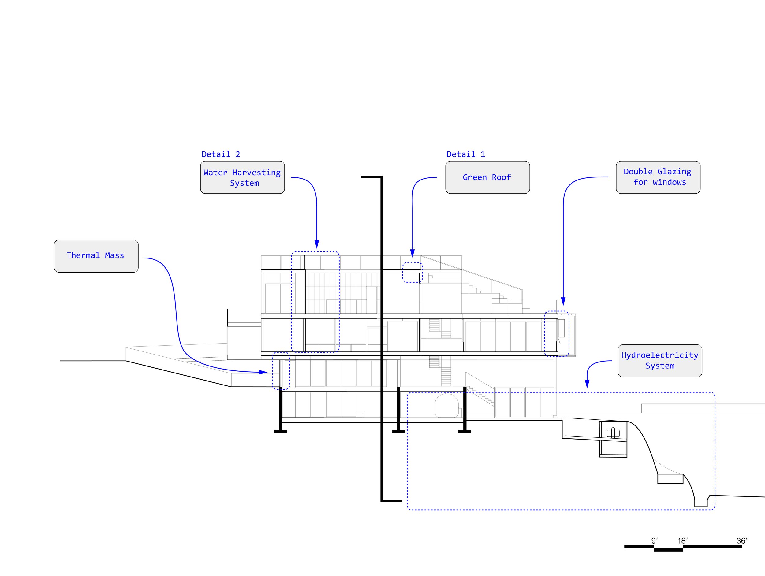
Sustainable Design Solutions

The project was designed in collaboration with Daya Nikolic within the Advanced Architectural Studio, Fall 2020, for the MArch Program at ASU.

Previous
Previous

get inside the campus core

Next
Next

energize the city